安徽亘宏新能源科技有限公司

设为首页 | 收藏本站
服务热线:0550-3706589   15955008381

教你如何选购放心可靠的空气源热泵商用机

来源:安徽亘宏新能源科技有限公司作者:安徽亘宏-小王浏览数:405 

  空气源热泵具有十分显著的节能、环保、安全等特点,受到很多学校、宾馆酒店、家庭等青睐并受到好评,而部分热泵热水工程在使用过程中又逐渐暴露出很多问题,导致了热水供应不正常、耗能过大、热水成本过高等后果。前车之鉴,后事之师,成为一个热泵的采购专家其实很简单,你也可以!只要把握选择好热泵的关键点,一切迎刃而解,热泵产品的好与坏绝对逃不过你的火眼金睛。

首先,得确定是不是正规公司。

1、公司营业执照与税务登记证:必须是合法经营的专业公司,以防风险。

2、注册商标证书:根据相关的商品流通法规,热泵作为一种商品,其品牌必须经过商标局的注册许可方可销售,防止一些“三无”厂家在捣乱,可以淘汰不合格热泵产品,提高选择的可靠性。

其次,审查必要的产品资质!

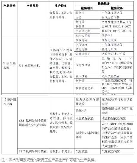
1、生产许可证:因为空气源热泵是一个技术要求严格的专业产品,你要选择的产品首先看它是否获得国家检验检疫总局颁发的全国工业产品生产许可证(可根据厂家提供的证书编号到网上去查验真伪,以防伪造,以下各类证书同样),没证的企业可视为非法生产,产品没有经过国家权威部门的检测,质量和性能很难得到保证。当然,随着行业的发展,目前这个证已经比较普及,但是仍有少部分山寨厂不具备。

从法律意义上来说,购买到不具有工业产品生产许可证的产品,厂家、经销者和消费者都要承担相关的责任,做为消费者应当慎之又慎。把它作为一个关键点主要基于以下两点:把法律上的风险降为零,做一次无法律风险的采购;可以淘汰掉一部分的热泵产品,有效减少风险和工作量,提高准确度。

2、3C认证:热泵热水机组属于国家强制性认证产品,必须经过中国质量认证中心的检测,并获得由其颁发的中国国家强制性产品认证证书(CCC认证)方可销售使用。

3、能效标识认证:2015年1月1日,由国家发改委、国家质检总局、国家认证认监委联合制定的《热泵热水机(器)能源效率标识实施规则》(修订)正式实施。空气能热水器产品将被贴上能效等级标识,消费者可以从标识上清晰地辨识空气能产品能效等级,还有常规的电压、耗电量、输入功率、制热量、COP之类的信息。能效越高,就证明使用会越省电,所以有时不能在购买时贪便宜,因小失大,好产品会让你节省更多。

第三,看机组配置和外观。

1、机组结构与重量:造成产品重量差异的主要是三大方面:蒸发器、冷凝换热器和外壳;结构相同的机组,重量较轻的机组有偷工减料的嫌疑,用料轻薄或短缺,性能就难以得到保证了。有很多标明制热量和输入功率相同的机组,大小能相差30%,其中用材的优劣一看便知。

拿一个5p机来做例子,因为5p机大家都会比较熟悉,价格比较敏感。那么目前正规厂家生产的5p机,价格一般比山寨机的价格贵55%左右。对于热衷便宜货的经销商和甲方来说,要仔细想想你这便宜的这55%合不合算。

2、压缩机的类型:压缩机被比喻为热泵机组的心脏,它性能的好坏相当重要。目前热泵热水器都有专用的压缩机。比如艾默生、丹佛斯、日立应用较多。不仅看品牌,还要确保是原装正品的,以防有些厂家以次充好,用返修的压缩机。因此,价格过低,就可能有猫腻。

3、主板的工艺:如果说压缩机是热泵的心脏,那么电控就是热泵的大脑。一个优秀的电控主板可以有效解决热泵机组的繁杂问题,安装更加简单,控制更加灵活。大厂家的主板和小厂家的主板,价格本来就有区别。里面的配置,多一个少一个交流接触器或空开。插线的精细程度如何,是否有保护措施,插口的工艺是否够好,是否光滑,是否能够用不同颜色区分不同功能的插口。

4、机组内部生产工艺:先看储液罐。山寨的机器里面,很多不用储液罐,或者减少气液分离器;还要看系统的保护措施有没有做到位。山寨厂只是装个一二十块钱的开关,高压开关、低压开关往上面一插就算完。正规厂家有高压、中压、低压,并且单独引管出来,放在外面;最后,正规厂家机组里面铜管的布置规范,山寨机里走斜管的都有,反正怎么节省管子怎么走。

5、外壳及包装的工艺:外形工整美观、钣金制作精良、结构稳固可靠是一个好产品的标准,一个产品的外壳工艺水平会反应出它们产品的定位和制造理念,通常外壳用料差,不美观、不舍得花成本的企业在其它部件的投入也不会很大,以粗制滥造的居多。大多数企业的机组外包装都采用木框+箱子+四个防震垫,最大程度在运输过程中保护机组。山寨企业多半没有这些。

第四,看样板工程。

工程安装水平:一个好的产品还需要好的安装,找专业、有经验的安装队伍是一个热泵热水工程成功的关键,因为将一个好的热泵产品安装得一蹋涂的工程比比皆是,节能的项目变成了耗能工程,可见安装的重要。因此,看样板,可以检验一个工程商的工程设计和安装能力。

看工程,首先看机组配比是否合理,有没有小马拉大车。南方大多数地区应该坚持机组和用水总量按照1p配1吨或1.5p配1吨最为合理。而北方地区最好能够选择2p配1吨的配置。

然后从工程现场来看,先看机组和水箱能否做到合理布局,管网整齐划一。水路电路的管路要做到横平竖直,宁拐三个弯儿不走一斜管!(横平竖直实际上是最能显示工程的做工水平,也是最能体现工程档次的环节)水箱加上一个槽钢底座,可以防止水箱下部积水腐烂。所有槽钢、角铁最好刷防锈漆。另外防震垫、水泵风水棚、指示标牌最好都要做。管道保温首选塑保温棉+铝皮。

第五,必要时考察工厂。

遇到大的项目,必要时要到这个品牌的企业里去考察。不仅要看企业规模、工厂员工的精神面貌。还要学会如何专业地去考察生产车间。笔者遇到过一些十几、二十个工人,两条生产线不超过50米,仓库区域和生产区域挤在一起,就夸口说自己年销售额1个亿、5个亿以上,行业排名前10。如果碰到这样的厂,你就只能呵呵了。

看工人,看生产线,还要会看实验室。专业的测试实验室,要能够测定空气源热泵热水机的制热量、制热消耗功率和性能系数等技术性能参数。试验系统可以精确调节试验工况、自动判断稳定状态和自动记录试验数据。

只要把握好上面的关键点,你一定能挑选出可靠的热泵热水机组,找到一个可靠的品牌和供应商,完成一个安全可靠、好用省心、节能环保的热泵热水工程。